祝贺太奇教育2017管理类联考写作真题“神”命中
2016-12-30 09:45 | 太奇MBA网
管理类硕士官方备考群,考生互动,择校评估,真题讨论 点击加入备考群>>2017全国管理类联考初试终于落下帷幕,太奇教育再度直接命中真题!
在2017年MBA管理类联考中,综合写作考试部分全部命中,比命中考题更为重要的是:太奇在对每次模考的知识点、考点,尤其在对命题方向的把握上极其精准。
点击查看>>>【视频】2017年MBA管理类联考论证有效性分析写作真题解析——刘青松
点击查看>>>【视频】2017年MBA管理类联考论说文写作真题解析——冉元儒
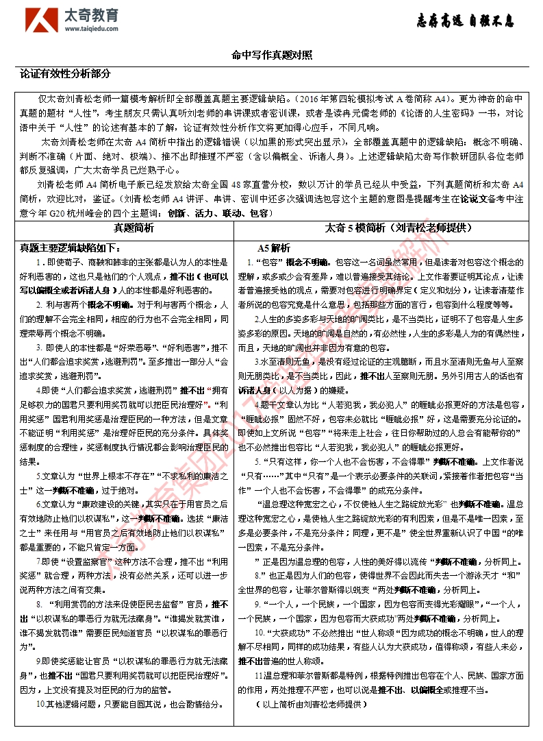
2017年MBA联考写作命中真题比照




